Thinking and realization path of carbon emission in construction industry under "Peak Carbon Dioxide Emissions and Carbon Neutrality"

16.02.2023 05:02
Visits:3755

Carbon dioxide emissions directly lead to climate warming at an unprecedented rate. Under such background, China put forward the "Peak Carbon Dioxide Emissions and Carbon Neutrality" goal of peak carbon dioxide emissions and carbon neutrality in 2020. In order to promote the goal of peak carbon dioxide emissions and carbon neutrality, the State vigorously develops green buildings, implements green construction in the whole process of engineering construction, and accelerates the large-scale development of ultra-low energy consumption buildings, near-zero energy consumption buildings and zero energy consumption buildings.



Latest requirements of building energy-saving design



Low energy consumption residential building is the primary form of ultra-low energy consumption residential building, and its energy efficiency index is slightly lower than that of ultra-low energy consumption residential building, and its design calculation energy saving rate is up to 75%.


Ultra-low energy consumption building is the primary manifestation of near-zero energy consumption building. Its indoor environmental parameters are the same as those of near-zero energy consumption building, and its energy efficiency index is slightly lower than that of near-zero energy consumption building. Its building energy consumption level should be reduced by more than 50% compared with the national standard - Design Standard for Energy Efficiency of Public Buildings (GB 50189-2015) and Design Standard for Energy Efficiency of Residential Buildings in Hot Summer and Cold Winter Areas (JGJ 134-2016).



References: Design Standard for Energy Efficiency of Residential Building (DB33/1015-2021), General Code for Energy Efficiency and Renewable Energy Application in Buildings (GB 55015-2021), Technical Standard for Nearly Zero Efficiency Building (GB/T 51350-2019), Thermal Design Code for Civil Building (GB 50176-2016), Design Standard for Energy Efficiency of Residential Buildings in Hot Summer and Cold Winter Areas (JGJ 134-2016).

Points to be considered in energy-saving design:

1. Calculate the energy saving rate: According to the project requirements, to which projects it belongs to, such as low-energy residential buildings, ultra-low-energy residential buildings, near-zero-energy residential buildings and zero-energy residential buildings.


2. Design classification: New, reconstruction and expansion of residential buildings, with supporting service rooms ≤ 300㎡.


3. Design concept: Passive design measures are preferred, which can make the building have better thermal comfort in natural state and achieve the purpose of energy saving.


4. Renewable energy: Synchronous design, construction and acceptance with buildings, and priority should be given to integrated and component-based renewable energy application systems.


5. Shape coefficient: The smaller the shape coefficient, the smaller the external surface area corresponding to the unit building volume, and the smaller the heat transfer loss of the outer envelope structure. to reduce building energy consumption, the building shape coefficient should be controlled at a lower numerical level.


6. Window-wall area ratio: The energy-saving performance of exterior windows is much worse than that of facade. The larger the average window-wall area ratio, the greater the energy consumption. To reduce building energy consumption, the average window-wall area ratio can be limited.


7. Envelope and its thermal performance: Solar heat gain coefficient, heat transfer coefficient, facade internal (external) insulation, household floor insulation, roof insulation.


8. Shading measures: In summer, the solar radiation is the largest in the east and west directions. Setting external shading in the east and west directions is an effective measure to reduce the solar radiation heat entering the room.


9. Air tightness: To control the air exchange times of residential buildings during heating and air conditioning, it is required that the external windows and balcony doors of buildings have good air tightness.


10. Visible light transmittance: Under the requirements of energy-saving standards, the visible light transmittance of the transparent part of the window is greatly reduced in pursuit of lower solar heat gain coefficient of the outer window, which is not conducive to the use of natural lighting during the day and transition season, so the corresponding bottom line is specified.


11. Natural ventilation: Good natural ventilation can improve the comfort of residents and reduce the running time of air conditioning equipment in summer.


12. Natural lighting: Adequate natural lighting is conducive to reducing artificial lighting and improving the comfort of residents.


13. Other thermal insulation measures: Planting roof and inverted roof are recommended for flat roof, which can effectively reduce the temperature inside the roof and improve the indoor thermal environment; Reasonable use of roof space to set up flower racks and vertical shading of plants can effectively reduce solar radiation heat gain and reduce indoor surface temperature; Lightweight wall materials have small thermal conductivity.


Building energy-saving design is precise and complex, which requires close cooperation and cooperation from all parties. In recent years, we have actively participated in the design and consultation of domestic green building and low-carbon building projects, and brought experience and solutions into the projects such as Hangzhou Expo Center, Shanghai JD.com Excellence, Sanya Joy City, Lingshi Community in Jinmao Jing'an District, Shanghai, Huayang Medical City and Jiangbei Archives to help the city develop low-carbon.


低碳

Selected cases of low carbon


Sanya Joy City

How to use facade design to help realize Peak Carbon Dioxide Emissions and Carbon Neutrality in commercial complex?



Sanya Joy City Urban Complex is located in the core area of the east bank area of Sanya Headquarters Economic and Central Business District, which was launched in 2019, with a building area of about 300,000m2. It is planned to have 200.5m of Grade A office building, "Double Landmark" buildings and Joy Gemini Office Buildings of Sanya Joy City Shopping Center.




The facade is in light white, and the elegant and refreshing light color system conforms to the unique regional characteristics of Sanya coastal city. Concise, tall and straight and dynamic facade fits the overall urban style. The cinema volume on the east side is combined with the layers of public space, creating a tropical facade, sheltering from the wind and rain, adjusting the microclimate, and responding to the site climate with buildings.


Shanghai Zhuoyue JD.COM Complex

Provide the sustainable cultural landmarks for urban green space


The super high-rise tower of the project is planned to be the Internet headquarters of the world's top 500 science and technology companies. The tower perfectly embodies the concept of the city gate, and the tangible gate breeds infinite possibilities, trying to integrate Shanghai's urban spirit and Internet corporate culture into it to the maximum extent.


640_看图王.jpg

For building facade design, different skin languages corresponding to a variety of internal functional space are used to achieve the perfect unity of form and function.


For about 180m of tower stacking volume, the glass curtain wall that is bright in vertical direction and hiding in horizontal direction should be used, and the facade is clean and unified. The curtain walls on the east and west sides of the tower should be the double-layer unit practice, the inner side should be the unit glass curtain wall, and the outer hanging points are reserved between the layers. The outer aluminum plate box is composed of steel skeleton and folded aluminum plate, which is assembled by factory module and hung and hoisted on site. The curtain wall enriches the expression of the tower facing the city, and combines the lighting design to form a beautiful scenery at night.


Jiangbei Archives

Create a new living room in Nanjing with sustainable space

The architecture conforms to the requirements of urban space development in Jiangbei New District, and deals with the relationship between architecture and city according to local conditions. The gentle low-rise volume is placed at the southern end of the land, and the high-rise area rises slowly layer by layer to bridge the gap of the urban interface along Pearl Road. With the design concept of "Canonizing a Stone City and Glorifying Jiangbei", the modeling limitation of traditional archives is broken to create a memory crystal in the form of DIA. The materials such as glass, aluminum plate, and artificial stone are organically organized to form a folded building volume, forming a distinctive overall image of the building.



The comprehensive use of new materials and technologies such as thermal shading and photovoltaic curtain wall, BIM design runs through the detail design process, and strives to build it into a landmark green public building in Jiangbei New District.









Carbon reduction target and planning



On December 6, 2022, the Ministry of Science and Technology and the Ministry of Housing and Urban-Rural Development issued the Special Plan for Scientific and Technological Innovation of Urbanization and Urban Development during the 14th Five-Year Plan. Seven key tasks are put forward, including gathering urbanization and scientific and technological innovation of urban development, strengthening research on urban development law and urban spatial layout, strengthening research on urban renewal and quality improvement system technology, strengthening research on core technology and equipment of intelligent construction and intelligent operation and maintenance, strengthening research on green, healthy and resilient buildings and infrastructure, strengthening research on low-carbon transformation system of urban development, strengthening research on scientific and technological innovation of cultural relics and protection of urban historical and cultural heritage, and strengthening scientific and technological innovation of cultural tourism integration and public cultural services.


On October 24, 2022, the Ministry of Finance, the Ministry of Housing and Urban-Rural Development and the Ministry of Industry and Information Technology issued the Notice on Expanding the Implementation Scope of Government Procurement Supporting Green Building Materials to Promote Building Quality Improvement, and decided to implement the policy of government procurement supporting green building materials to promote building quality improvement in 48 cities from November 2022, and requested to achieve full coverage of government procurement project policy implementation by 2025.


On March 11, 2022, the Ministry of Housing and Urban-Rural Development issued the "Notice on Building Energy Efficiency and Green Building Development Planning during the 14th Five-Year Plan", which pointed out that by 2025, the energy-saving renovation area of existing buildings will be more than 350 million square meters, and ultra-low energy consumption and near zero energy consumption buildings will be built. More than 50 million square meters, the installed capacity of solar photovoltaics in new buildings nationwide will be more than 50 million kilowatts, the application area of geothermal energy buildings will be more than 100 million square meters, and the replacement rate of renewable energy in urban buildings will be up to 8%...


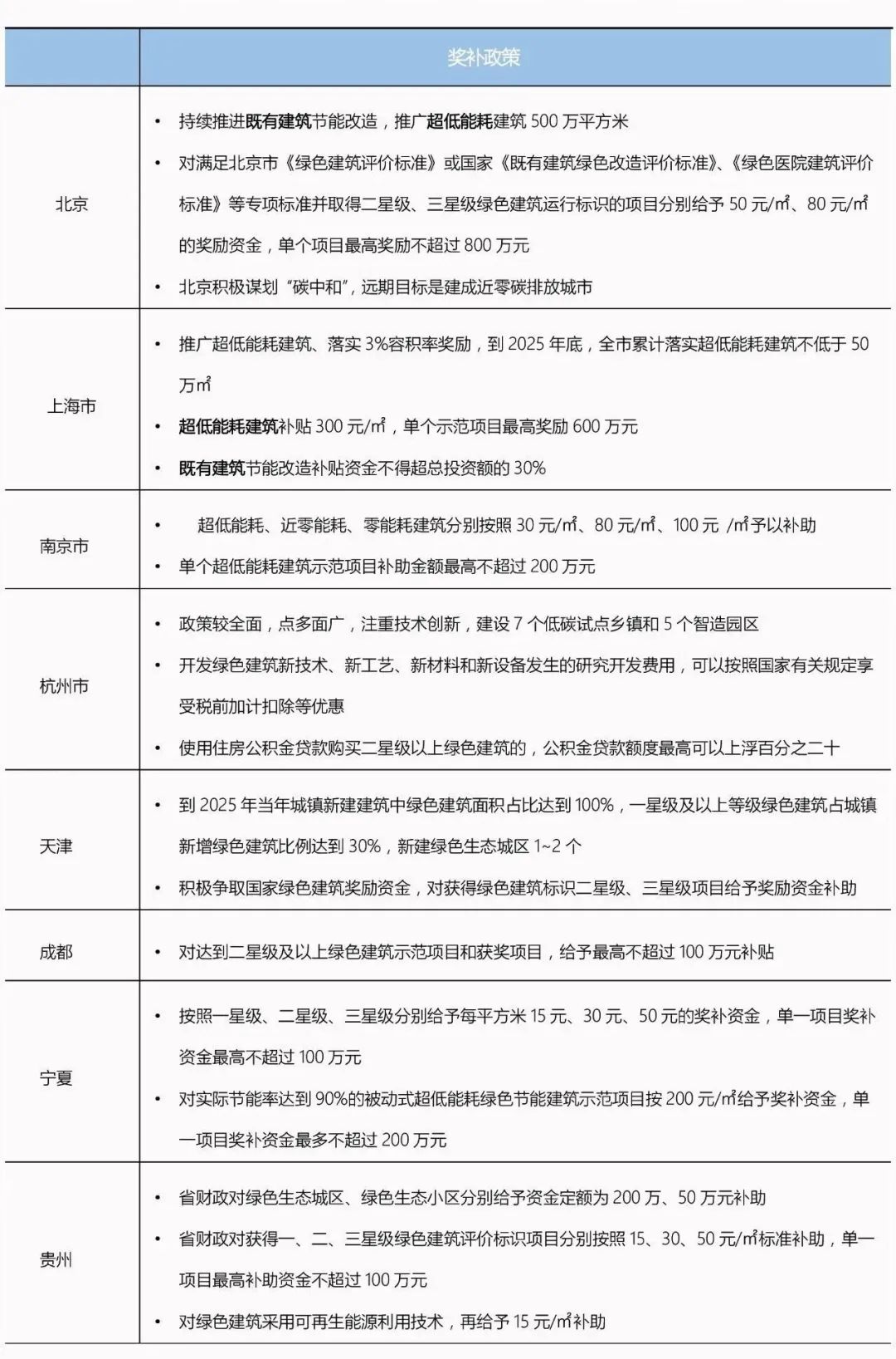
All provinces and municipalities have put forward clear development index requirements for ultra-low energy consumption buildings. In order to effectively promote the progress of Peak Carbon Dioxide Emissions and Carbon Neutrality work, around the incentives for carbon emission reduction, provincial subsidy policies have also been introduced one after another:




FORCITIS is only a small link in the construction industry chain. Adhering to the sustainable and integrated design concept, FORCITIS did well in green and low-carbon building facade design, indoor and outdoor lighting design and landscape design, providing high-quality services in the whole life cycle of buildings, and laying a solid foundation for the peak carbon dioxide emissions in urban and rural construction before 2030.


Share to